Hi,

I'm Etoile.

Thanks for checking out
my corner of the internet!

Designer and researcher, recently graduated from Minerva University, currently based in New York.

Etoile

About me

Background

I'm Etoile Boots. I was born in Tokyo, raised across East and Southeast Asia, moved to the Midwest at 16, and went to San Francisco for university. I'm currently based in New York.

Education

I studied Computational Science with a Data Science concentration at Minerva University, where I lived and worked in 7 cities over 4 years. I also stayed involved in the Arts & Humanities college as both a student and later a teaching assistant. The overlap between those two worlds is what pulled me toward UX.

Experience

Right now I'm a data engineer at Landgate, working on pipelines and internal tooling. Before that I was an analyst at Wren Climate, where I contributed to Topos, a renewable energy permitting platform for utility-scale solar developers. I've also worked as a curriculum designer and research assistant. In each of these roles I've ended up focused on the same question: how do you take complex information and make it usable?

How I work

I start with research: talking to people, observing how they actually do things, finding the right questions. Then I prototype quickly, test it, and iterate. I'd rather put something rough in front of a user and learn from it than spend weeks polishing in isolation.

Tools

Figma, Python, Claude Code, Miro, Adobe Creative Suite, Mapillary, QGIS

Young Etoile with umbrella in Japan, 2009 2009, Japan. My affinity for umbrellas begins.
Graduation, Class of 2025, at the Palace of Fine Arts in San Francisco 2025, San Francisco. Graduation day.
First experience with San Francisco hills, fall 2021 2021, San Francisco. My first experience with the brutal hills.

Design & Research

Projects where I owned the process from problem definition through research, design, and delivery.

Final cultural probe kit
2023 · Solo · Academic

Exploring Wellness Cultivation

Cultural ProbeQualitative InterviewParticipatory Design

How does where you are shape how you feel, and can a designed object help someone attend to that relationship?

Read more →
Hyderabad Hues final guide
2023 · 6-Person Student Team · Minerva University × Open Box Project

Hyderabad Hues

Field ResearchWayfinding DesignParticipatory Design

A city of two geographic clusters, 12 historical sites, and no good tourist guide. Six students walked every route to build one.

Read more →
Street survey of Kothaguda-Kondapur Flyover and White Field Rd with annotated photos
2023 · Solo · Academic

A Walk Around the Neighborhood

Field ObservationExpert InterviewParticipatory WorkshopAI PrototypingDesign Proposal

Hyderabad has 9,100 km of roads and 500 km of usable footpaths. A street survey, a walking workshop, and 100 AI renderings later: a values-based proposal for fixing that.

Read more →
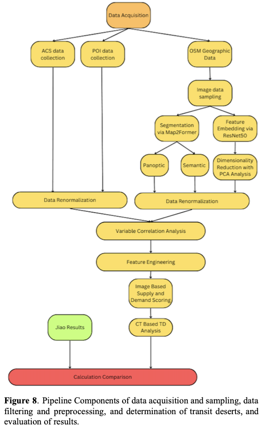
Panoptic segmentation of a Houston street scene with labeled infrastructure
2025 · Solo · Capstone · Minerva University

Mind the (Mobility) Gap!

Computer VisionData VisualizationMixed MethodsUrban Equity

Traditional transit surveys miss what streets actually look like. I used 50,000 street-level images and deep learning to find the qualitative context that census data alone can't capture.

Read more →

Visual Work

Photography and visual design across personal and academic projects.

Writing & Poetry

Poems written between cities, semesters, and subway rides.